Purdue Electrical Engineering Undergraduate Student

These are some things I've learned and some projects I've completed in my classes and labs as an electrical engineering student at Purdue University. I've gained hands-on experience breadboarding and prototyping circuits, designing and assembling prototypes and PCBs, and taking projects from initial concept to working builds. Coursework reinforced circuit theory and signal analysis, and I became comfortable using lab equipment such as function/wave generators, oscilloscopes, and digital multimeters (DMMs) to characterize and debug circuits.

Circuit Schematic Breadboard

ECE 2K7 - Audio Equalizer

For this project, I designed and built a three-band audio equalizer that applied everything I learned in ECE 20007, including op-amp fundamentals, RC filter design, and practical circuit debugging. The circuit splits an audio signal into low, mid, and high frequency ranges using custom RC filters, allows independent volume control of each band through adjustable-gain op-amps, and then recombines and amplifies the signal for output. I calculated and selected component values to meet strict cutoff-frequency and output-level specifications, validating my design through simulation and oscilloscope measurements. The final equalizer performed within all required tolerances and demonstrated strong real-world performance when tested with actual audio. This project strengthened my skills in analog design, troubleshooting, and turning theoretical calculations into a functioning system.

  • Skills: Analog Circuit Design, Op-Amp Configuration, RC Filter Design, Signal Analysis, Soldering & Prototyping, Simulation & Verification, Debugging
  • Tools: LTspice, Multimeter, Oscilloscope, Function Generator, Breadboard/PCB Prototyping Tools
Metal Laser Tube Coping 3D Printed Step Stool

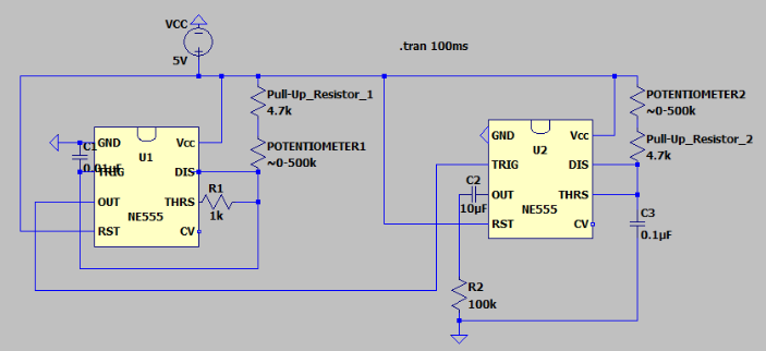
ECE 2K7 - Stepped Tone Generator

For this project, I designed and analyzed a stepping tone generator circuit using two 555 timers configured in astable and monostable modes. The astable timer produced a continuous oscillating frequency, while the monostable timer controlled the timing and duration of each output step. By combining these two timing stages, the circuit generated a sequence of distinct audio tones that changed at regular intervals. I validated the design through calculations, LTSpice simulation, and physical prototyping, comparing expected waveforms to measured results. This project strengthened my understanding of timing circuits, waveform generation, and practical debugging techniques.

  • Skills: Circuit Analysis, Timing Circuit Design, Signal Characterization, Soldering & Prototyping, LTSpice Simulation
  • < li>Tools: 555 Timer ICs, Oscilloscope, Function Generator, LTSpice, Multimeter